gtinv-194 (Ir-2021-08-05-all-icsd)¶
Energy distribution
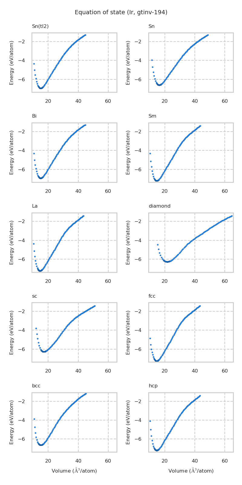
Equation of state
Equation of state for each structure
Prototype structure energy
Phonon density of states
Prototype structure energy, Lattice constants, Elastic constants
Prototype |
MLP (eV/atom) |
DFT (eV/atom) |
|---|---|---|
icsd-104296-[Hg(LT)] |
-7.26379 |
-7.26312 |
icsd-108682-[Pr(hP6)] |
-7.26374 |
-7.26308 |
icsd-168172-[I(Immm)] |
-7.26367 |
-7.26462 |
icsd-639810-[In] |
-7.26367 |
-7.26463 |
icsd-97742-[Sb2Te3] |
-7.26367 |
-7.26402 |
icsd-57192-[Cs(tP8)] |
-7.26367 |
-7.26464 |
icsd-248500-[O2(mS4)] |
-7.26367 |
-7.26361 |
icsd-157920-[IrV] |
-7.26367 |
-7.26478 |
icsd-194468-[I2] |
-7.26366 |
-7.26466 |
icsd-52914-[ccp-Cu] |
-7.26366 |
-7.26534 |
icsd-189786-[Si(oS16)] |
-7.26366 |
-7.2648 |
icsd-52916-[La] |
-7.22934 |
-7.22989 |
icsd-161381-[K(HP)] |
-7.22933 |
-7.22989 |
icsd-652633-[Sm] |
-7.21608 |
-7.2164 |
icsd-652876-[hcp-Mg] |
-7.18952 |
-7.19084 |
icsd-653381-[U] |
-7.18952 |
-7.19084 |
icsd-42679-[Sb(mP4)] |
-7.18951 |
-7.19084 |
icsd-31692-[Pu(mP16)] |
-7.18946 |
-7.19098 |
icsd-105489-[FeB] |
-7.18943 |
-7.19015 |
icsd-30606-[Se(beta)] |
-7.1126 |
-7.117 |
icsd-109012-[Li(cI16)] |
-7.08159 |
-7.08015 |
icsd-248474-[Pu(oF8)] |
-7.06236 |
-7.06465 |
icsd-43539-[Ga(Cmcm)] |
-7.04996 |
-7.05114 |
icsd-280872-[Ta(tP30)] |
-7.00627 |
-7.02528 |
icsd-642937-[Mn(cP20)] |
-6.97486 |
-6.98261 |
icsd-76041-[U(beta)] |
-6.956 |
-6.96011 |
icsd-37090-[S6] |
-6.95081 |
-6.96151 |
icsd-43216-[Sn(tI2)] |
-6.9428 |
-6.94333 |
icsd-52412-[Sc] |
-6.9428 |
-6.94299 |
icsd-162256-[Ga] |
-6.9428 |
-6.94281 |
icsd-31170-[C(P63mc)] |
-6.94279 |
-6.94281 |
icsd-648333-[Pa] |
-6.94279 |
-6.94331 |
icsd-246446-[Bi(III)] |
-6.94279 |
-6.94333 |
icsd-653719-[Bi] |
-6.94277 |
-6.94298 |
icsd-43058-[Mn(alpha)-Mn(cI58)] |
-6.9396 |
-6.93943 |
icsd-187431-[CaHg2] |
-6.93432 |
-6.93318 |
icsd-56897-[SmNiSb] |
-6.93431 |
-6.93316 |
icsd-26482-[N2(cP8)] |
-6.93029 |
-6.92901 |
icsd-27249-[CO] |
-6.93029 |
-6.929 |
icsd-609832-[P(black)] |
-6.92246 |
-6.91867 |
icsd-109028-[Bi(I4/mcm)] |
-6.92145 |
-6.92157 |
icsd-182760-[C(C2/m)] |
-6.92039 |
-6.93381 |
icsd-653797-[Pu(mS34)] |
-6.90326 |
-6.91586 |
icsd-173517-[Ge(HP)] |
-6.89185 |
-6.92495 |
icsd-188336-[(Ca8)xCa2] |
-6.88586 |
-6.88692 |
icsd-109018-[Cs(HP)] |
-6.86505 |
-6.86373 |
icsd-76166-[U(beta)-CrFe] |
-6.85021 |
-6.85541 |
icsd-43251-[S8(Fddd)] |
-6.8288 |
-6.8285 |
icsd-189460-[MnP] |
-6.81897 |
-6.81804 |
icsd-165725-[Co(tP28)] |
-6.79867 |
-6.80178 |
icsd-236858-[O8] |
-6.7732 |
-6.73784 |
icsd-2091-[Se3S5] |
-6.75338 |
-6.76423 |
icsd-108326-[Cr3Si] |
-6.74835 |
-6.75023 |
icsd-26463-[S12] |
-6.72803 |
-6.73821 |
icsd-52501-[Te(mP4)] |
-6.71859 |
-6.70466 |
icsd-109035-[Ca.15Sn.85] |
-6.70593 |
-6.70742 |
icsd-162242-[Ca(III)] |
-6.70592 |
-6.707 |
icsd-193439-[Graphite(2H)] |
-6.70583 |
-6.70949 |
icsd-189436-[B(tP50)] |
-6.69984 |
-6.70377 |
icsd-76156-[bcc-W] |
-6.63124 |
-6.62878 |
icsd-656457-[Po(hR1)] |
-6.63115 |
-6.62988 |
icsd-56503-[GaSb] |
-6.59753 |
-6.59606 |
icsd-236662-[Sn] |
-6.59751 |
-6.59609 |
icsd-182587-[Nickeline-NiAs] |
-6.58061 |
-6.58098 |
icsd-88815-[Graphite(oS16)] |
-6.5546 |
-6.56367 |
icsd-165132-[B28] |
-6.48485 |
-6.48467 |
icsd-245956-[Ge] |
-6.48479 |
-6.47846 |
icsd-88820-[Si(HP)] |
-6.48461 |
-6.47835 |
icsd-644520-[N2(epsilon)] |
-6.45266 |
-6.4484 |
icsd-43211-[Po(alpha)] |
-6.2766 |
-6.27314 |
icsd-181082-[C(P1)] |
-6.2766 |
-6.27314 |
icsd-109027-[Sr(HP)] |
-6.2766 |
-6.27314 |
icsd-616526-[As] |
-6.2765 |
-6.27735 |
icsd-28540-[H2] |
-6.27649 |
-6.27775 |
icsd-181908-[Si(I4/mmm)] |
-6.27542 |
-6.2769 |
icsd-41979-[Diamond-C(cF8)] |
-6.26907 |
-6.26683 |
icsd-31829-[Graphite(3R)] |
-6.26905 |
-6.26872 |
icsd-653045-[Se(gamma)] |
-6.25866 |
-6.29262 |
icsd-167204-[Ge(hP8)] |
-6.23957 |
-6.2412 |
icsd-30101-[Wurtzite-ZnS(2H)] |
-6.2193 |
-6.21798 |
icsd-182732-[BN(P1)] |
-6.2191 |
-6.2178 |
icsd-24892-[N2] |
-6.20225 |
-6.20398 |
icsd-15535-[O2(hR2)] |
-6.17268 |
-6.17531 |
icsd-245950-[Ge(cF136)] |
-6.02874 |
-6.02982 |
icsd-185973-[C3N2] |
-5.87682 |
-5.87057 |
V (A^3/atom) |
a (A) |
b (A) |
c (A) |
alpha |
beta |
gamma |
|
|---|---|---|---|---|---|---|---|
MLP |
14.545 |
2.742 |
2.742 |
4.466 |
90.0 |
90.0 |
120.0 |
DFT |
14.542 |
2.746 |
2.746 |
4.453 |
90.0 |
90.0 |
120.0 |
1 |
2 |
3 |
4 |
5 |
6 |
|---|---|---|---|---|---|
558.0 |
180.3 |
209.6 |
0.0 |
0.0 |
0.0 |
180.3 |
558.0 |
209.6 |
0.0 |
0.0 |
0.0 |
209.6 |
209.6 |
513.2 |
0.0 |
0.0 |
0.0 |
0.0 |
0.0 |
0.0 |
136.0 |
0.0 |
0.0 |
0.0 |
0.0 |
0.0 |
0.0 |
136.0 |
0.0 |
0.0 |
0.0 |
0.0 |
0.0 |
0.0 |
188.8 |
V (A^3/atom) |
a (A) |
b (A) |
c (A) |
alpha |
beta |
gamma |
|
|---|---|---|---|---|---|---|---|
MLP |
14.594 |
2.74 |
2.74 |
20.199 |
90.0 |
90.0 |
120.0 |
DFT |
14.521 |
2.739 |
2.739 |
20.118 |
90.0 |
90.0 |
120.0 |
1 |
2 |
3 |
4 |
5 |
6 |
|---|---|---|---|---|---|
612.6 |
209.7 |
196.4 |
0.2 |
0.0 |
0.0 |
209.7 |
612.6 |
196.4 |
-0.2 |
0.0 |
0.0 |
196.4 |
196.4 |
555.9 |
0.0 |
0.0 |
0.0 |
0.2 |
-0.2 |
0.0 |
152.5 |
0.0 |
0.0 |
0.0 |
0.0 |
0.0 |
0.0 |
152.5 |
0.2 |
0.0 |
0.0 |
0.0 |
0.0 |
0.2 |
201.5 |
V (A^3/atom) |
a (A) |
b (A) |
c (A) |
alpha |
beta |
gamma |
|
|---|---|---|---|---|---|---|---|
MLP |
14.557 |
2.739 |
2.739 |
8.961 |
90.0 |
90.0 |
120.0 |
DFT |
14.504 |
2.738 |
2.738 |
8.938 |
90.0 |
90.0 |
120.0 |
1 |
2 |
3 |
4 |
5 |
6 |
|---|---|---|---|---|---|
646.4 |
228.4 |
202.1 |
0.0 |
0.0 |
0.0 |
228.4 |
646.4 |
202.1 |
0.0 |
0.0 |
0.0 |
202.1 |
202.1 |
622.1 |
0.0 |
0.0 |
0.0 |
0.0 |
0.0 |
0.0 |
175.2 |
0.0 |
0.0 |
0.0 |
0.0 |
0.0 |
0.0 |
175.2 |
0.0 |
0.0 |
0.0 |
0.0 |
0.0 |
0.0 |
209.0 |
V (A^3/atom) |
a (A) |
b (A) |
c (A) |
alpha |
beta |
gamma |
|
|---|---|---|---|---|---|---|---|
MLP |
14.955 |
3.346 |
3.346 |
2.672 |
90.0 |
90.0 |
90.0 |
DFT |
14.94 |
3.348 |
3.348 |
2.665 |
90.0 |
90.0 |
90.0 |
1 |
2 |
3 |
4 |
5 |
6 |
|---|---|---|---|---|---|
295.0 |
496.0 |
193.2 |
0.0 |
0.0 |
0.0 |
496.0 |
295.0 |
193.2 |
0.0 |
0.0 |
0.0 |
193.2 |
193.2 |
838.2 |
0.0 |
0.0 |
0.0 |
0.0 |
0.0 |
0.0 |
196.6 |
0.0 |
0.0 |
0.0 |
0.0 |
0.0 |
0.0 |
196.6 |
0.0 |
0.0 |
0.0 |
0.0 |
0.0 |
0.0 |
224.1 |
V (A^3/atom) |
a (A) |
b (A) |
c (A) |
alpha |
beta |
gamma |
|
|---|---|---|---|---|---|---|---|
MLP |
16.244 |
4.863 |
4.863 |
2.748 |
90.0 |
90.0 |
90.0 |
DFT |
16.186 |
4.849 |
4.849 |
2.753 |
90.0 |
90.0 |
90.0 |
1 |
2 |
3 |
4 |
5 |
6 |
|---|---|---|---|---|---|
347.8 |
379.4 |
168.5 |
0.0 |
0.0 |
0.0 |
379.4 |
347.8 |
168.5 |
0.0 |
0.0 |
0.0 |
168.5 |
168.5 |
424.4 |
0.0 |
0.0 |
0.0 |
0.0 |
0.0 |
0.0 |
-26.1 |
0.0 |
0.0 |
0.0 |
0.0 |
0.0 |
0.0 |
-26.1 |
0.0 |
0.0 |
0.0 |
0.0 |
0.0 |
0.0 |
51.1 |
V (A^3/atom) |
a (A) |
b (A) |
c (A) |
alpha |
beta |
gamma |
|
|---|---|---|---|---|---|---|---|
MLP |
15.117 |
3.115 |
3.115 |
3.115 |
90.0 |
90.0 |
90.0 |
DFT |
15.035 |
3.11 |
3.11 |
3.11 |
90.0 |
90.0 |
90.0 |
1 |
2 |
3 |
4 |
5 |
6 |
|---|---|---|---|---|---|
-58.8 |
406.7 |
406.7 |
0.0 |
0.0 |
0.0 |
406.7 |
-58.8 |
406.7 |
0.0 |
0.0 |
0.0 |
406.7 |
406.7 |
-58.8 |
0.0 |
0.0 |
0.0 |
0.0 |
0.0 |
0.0 |
140.7 |
0.0 |
0.0 |
0.0 |
0.0 |
0.0 |
0.0 |
140.7 |
0.0 |
0.0 |
0.0 |
0.0 |
0.0 |
0.0 |
140.7 |
V (A^3/atom) |
a (A) |
b (A) |
c (A) |
alpha |
beta |
gamma |
|
|---|---|---|---|---|---|---|---|
MLP |
14.515 |
3.872 |
3.872 |
3.872 |
90.0 |
90.0 |
90.0 |
DFT |
14.475 |
3.869 |
3.869 |
3.869 |
90.0 |
90.0 |
90.0 |
1 |
2 |
3 |
4 |
5 |
6 |
|---|---|---|---|---|---|
665.1 |
233.1 |
233.1 |
0.0 |
0.0 |
0.0 |
233.1 |
665.1 |
233.1 |
0.0 |
0.0 |
0.0 |
233.1 |
233.1 |
665.1 |
0.0 |
0.0 |
0.0 |
0.0 |
0.0 |
0.0 |
222.5 |
0.0 |
0.0 |
0.0 |
0.0 |
0.0 |
0.0 |
222.5 |
0.0 |
0.0 |
0.0 |
0.0 |
0.0 |
0.0 |
222.5 |
V (A^3/atom) |
a (A) |
b (A) |
c (A) |
alpha |
beta |
gamma |
|
|---|---|---|---|---|---|---|---|
MLP |
21.608 |
5.571 |
5.571 |
5.571 |
90.0 |
90.0 |
90.0 |
DFT |
21.474 |
5.559 |
5.559 |
5.559 |
90.0 |
90.0 |
90.0 |
1 |
2 |
3 |
4 |
5 |
6 |
|---|---|---|---|---|---|
172.9 |
166.3 |
166.3 |
0.0 |
0.0 |
0.0 |
166.3 |
172.9 |
166.3 |
0.0 |
0.0 |
0.0 |
166.3 |
166.3 |
172.9 |
0.0 |
0.0 |
0.0 |
0.0 |
0.0 |
0.0 |
57.5 |
0.0 |
0.0 |
0.0 |
0.0 |
0.0 |
0.0 |
57.5 |
0.0 |
0.0 |
0.0 |
0.0 |
0.0 |
0.0 |
57.5 |
V (A^3/atom) |
a (A) |
b (A) |
c (A) |
alpha |
beta |
gamma |
|
|---|---|---|---|---|---|---|---|
MLP |
17.061 |
2.574 |
2.574 |
2.574 |
90.0 |
90.0 |
90.0 |
DFT |
16.951 |
2.569 |
2.569 |
2.569 |
90.0 |
90.0 |
90.0 |
1 |
2 |
3 |
4 |
5 |
6 |
|---|---|---|---|---|---|
508.6 |
93.0 |
93.0 |
0.0 |
0.0 |
0.0 |
93.0 |
508.6 |
93.0 |
0.0 |
0.0 |
0.0 |
93.0 |
93.0 |
508.6 |
0.0 |
0.0 |
0.0 |
0.0 |
0.0 |
0.0 |
38.2 |
0.0 |
0.0 |
0.0 |
0.0 |
0.0 |
0.0 |
38.2 |
0.0 |
0.0 |
0.0 |
0.0 |
0.0 |
0.0 |
38.2 |
V (A^3/atom) |
a (A) |
b (A) |
c (A) |
alpha |
beta |
gamma |
|
|---|---|---|---|---|---|---|---|
MLP |
14.955 |
4.732 |
4.732 |
2.672 |
90.0 |
90.0 |
90.0 |
DFT |
14.939 |
4.735 |
4.735 |
2.665 |
90.0 |
90.0 |
90.0 |
1 |
2 |
3 |
4 |
5 |
6 |
|---|---|---|---|---|---|
619.6 |
171.4 |
193.2 |
0.0 |
0.0 |
0.0 |
171.4 |
619.6 |
193.2 |
0.0 |
0.0 |
0.0 |
193.2 |
193.2 |
838.2 |
0.0 |
0.0 |
0.0 |
0.0 |
0.0 |
0.0 |
196.6 |
0.0 |
0.0 |
0.0 |
0.0 |
0.0 |
0.0 |
196.6 |
0.0 |
0.0 |
0.0 |
0.0 |
0.0 |
0.0 |
-100.5 |